- 发布日期:2026-03-26 08:32 点击次数:85

炒股就看金麒麟分析师研报,泰斗,专科,实时,全面,助您挖掘后劲主题契机!
开始:张忆东策略世界 作家:张忆东
——弁言:本文亮点一:深入认识了现时地缘冲突至极对国际规律重构的潜入影响,以及全球能源、黄金、资源、科技及产业链供应链样式的深刻演变;亮点二:张忆东先生在其2016年原创的投资理念“中国核心钞票”的基础上,与时俱进,提议了中国硬核钞票(China Hard-Core Assets)的成见以及“SMART”的投资策略。
——本次伊朗交易是国际规律重构期间的里程碑,“硬核钞票”迎来策略性价值重估。
百年未有之大变局下,现时国际规律也曾进入当代版的“战国期间”,好意思伊交易较难长久不竭现时这种高强度和高烈度,然而,中东冲突或将演变为新式无前列耐久战,将加速国际规律重构和策略钞票重估。
能源方面,能源安全的进军性显耀提高,霍尔木兹海峡的通事迹态是现时乃至中期油价订价的核心变量。原油行为策略资源的属性将被系统性提高估值,能源科技、替代能源的发展将提速。
黄金方面,重估动能来自于其对冲主权信用风险的货币本色、国际规律重构的笃定性溢价。黄金成为国际规律重构的策略压舱石和终极信用锚,固然短期受制于赚钱盘抛压及石油好意思元逻辑,然而,中长久仍将不竭上行。
策略资源方面,重估动能来自于其属性向“策略物资”切换以及供应链安全溢价,中好意思加强策略矿产开发储备。
军工方面,跟着地缘冲突多发且升级,军工罕见是军工科技等安全产业链得回策略性重构及系统性重估。
——国际规律重构,全球经济或将走向漂泊与滞胀风险。中东局势将影响好意思国通胀远景,进而将影响好意思联储政策1)乐不雅情景下,通胀反弹对好意思联储而言相对可控,那么这次油价冲击之后,降息将超阛阓预期。2)悲不雅情形下,中东局势导致风险超预期,好意思联储中期被动转向鹰派;顶点情形下,欧洲、日本亦存在堕入滞涨的风险。
——国际规律重构,中国成为世界增长最强健的能源源,中国股市具备长牛基础。
“十五五贪图”是2026年中国经济的枢纽变量,能否走出通缩是最大预期差。中国股市具备走出长牛的三大撑持:中国经济企稳,房地产和内需正在边缘改善;科技实力提高,制造稳居全球第一,AI与科研实力迈入世界第一梯队;走中国特质金融发展之路,不竭强健和活跃本钱阛阓。
——外洋阛阓瞻望:短期要警惕流动性紧缩的冲击,中期TACO的作用将弱化,安全溢价或将长久存在。
1)短期警惕TACO之前先有流动性危急。现时外洋阛阓在交易滞胀逻辑和避险逻辑,并初始顾虑好意思伊交易会不会导致金融危急或访佛70年代的滞胀?2)何时迎来Risk On?核心枢纽在好意思方何时实质性协调。预测地缘政事的难度大,不如耐性恭候和积极搪塞!中期选举布景下,时候是特朗普的敌东谈主。TACO导致的Risk On成果将不竭弱化,违反好意思股风险溢价在夙昔十余年不竭下行的趋势,在2026 年或将迎来趋势回转。
——投资策略上, “耐性稳行、谦虚虚己”,把抓硬核钞票的策略性机遇。
中国股市与好意思股商量性是全球主流股市中最低的,国际规律重构期有望走出中国硬核钞票长牛。现时,中国股市的性价比隆起,估值处于全球低位,横向折价效应显耀,在估值层面具备追逐外洋主流股市的显耀空间。
咱们提议中国“硬核钞票”的“SMART”选股框架,即 S:Security(能源/资源安全)+ MA:Manufacturing Abroad(制造出海)+ RT:R&D Technology(硬科技)。具体来看,
S-能源/资源安全:黄金、能源产业链、资源(稀土、小金属、铜铝等)、军工(军工科技、生意航天等)等。
MA-制造出海:机械、电力开拓、家用电器、汽车及零部件、医药医疗、石化化工等领域深耕全球化的龙头。
RT-硬科技:“十五五” 策略新兴产业:半导体、高端装备、新能源、新材料、机器东谈主、创新药、航空航天;将来产业:量子科技、生物制造、氢能和核聚变能、脑机接口、具身智能、6G;专精特新细分龙头。
风险指示:地缘冲突超预期风险;好意思联储降息不足预期风险;中国经济复苏节拍和化债风险。
一、百年未有之大变局、国际规律重构,硬核钞票迎来策略性价值重估
本次好意思以对伊朗的交易,是国际规律重构期间的进军里程碑,象征着现时国际规律也曾进入当代版“战国期间”的历史进程中。国际规律重构将是漫长且充满漂泊的阶段,霸权主义、倚强凌弱的森林法例再度回潮。
1、全球本钱阛阓的订价逻辑:从“效率订价”走向“安全订价”
在国际规律重构这一期间布景下,全球本钱阛阓的订价逻辑发生了不成逆的范式编削,核心特征即是从夙昔三十余年全球化红利期的“效率订价”,全面转向“安全订价”,安全钞票、策略钞票的价值迎来系统性、策略性的重估。
国际规律的重构沿着地缘政事、经济规律、金融规律三大干线同步演进,共同推动全球订价体系的深层变革。
第一,地缘政事层面,多极化博弈取代单极规律,安全赤字扩大。霸权主义、强权政事、冷战想维回潮,大国博弈加重,地缘冲突多发。
第二,经济规律层面,供应链韧性(Resilience)权重超越准时制(JIT)效率。全球化碰到逆流,单边保护主义昂首,好意思国推动脱钩断链、供应链重组。
第三,金融规律层面,好意思国政府身无长物,然而,好意思国操控国际金融规律并将好意思元刀兵化,从而,推动黄金成为国际规律重构的策略压舱石和终极信用锚。
2、中东局势演绎:高强度交易较难不竭,长久冲突多发将加速国际规律重构
本轮好意思以对伊朗的军事冲突,是推动国际规律重构的又一枢纽事件,其局势演进将对全球能源阛阓、通胀走势与大类钞票发达产生潜入影响,举座将呈现“短期高强度交易、中期低烈度僵持、长久样式加速重构”的特征。
短期,好意思以入侵与伊朗强势反击并存,全球油价飙升。2月底于今,好意思以凭借空中上风,对伊朗的核心主义实施甩掉性打击,或将派出一丝大地部队,试图“驯从”伊朗;而伊朗不竭通过导弹、无东谈主机及地区代理势力伸开强势反击。
中期,或将进入低烈度的僵持阶段。伊朗虽原土遭袭亏损惨重,但凭借低成本的缺点模式与地区代理会聚,仍能不竭作战。中期选举的布景下,精好意思的军事消费、禁止增多的东谈主员伤一火,让特朗普政府或将采用降温、协调。
长久,中东地缘样式加速重构。现在冲突烈度最强的阶段已接近尾声,然而,否极偶然泰来,确实的和平措置决策或难出现。本次伊朗交易两边让中东冲突演变为新式无前列的耐久战、消费战,对于全球经济、政事规律影响重要。
3、霍尔木兹海峡:现时油价订价的独一核心变量
霍尔木兹海峡行为全球石油咽喉要谈,承担着全球超 20% 的石油贸易量运载,其通事迹态成为现时原油价钱订价的独一核心变量。伊朗交易爆发以来,该海峡已处于事实上的局部闭塞停航现象。在地缘政事风险溢价和航运瓶颈的双重推动下,短期内原油价钱有望在每桶100~120好意思元/桶高位轰动。
悲不雅情形下:闭塞不竭期长达数个季度:现货穷乏与结构性逼空,油价或将阻难120好意思元/桶,并督察高位轰动。
乐不雅情形下:闭塞短期扫尾,好意思伊冲突进入息兵阶段,辩论到现时的全球经济情况及原油短期供需样式,油价或将渐渐回落至80~95好意思元/桶区间。
4、能源:策略资源属性系统性重估
在国际规律重构的漂泊变革期,和平与发展碰到严峻挑战,能源的策略资源属性被全面叫醒,原油等核心能源品种的估值将迎来系统性提高,能源安全成为全球列国经济与产业发展的核心前提。
跟着地缘政事冲突不竭,策略石油储备需求将显耀提高,原油和自然气产量及运载量将受影响,全球原油供需样式或进一步趋紧。2025 年全球液体燃料产量达 1.07 亿桶 / 日,消费量为 1.05 亿桶 / 日。2020 年于今,全球油企本钱开支增速不竭处于低位,其中,中国油企本钱开支在 2006-2012 年间的复合年均增长率(CAGR)为 17.6%,而 2020-2025 年降至仅 3.2%;全球其他油企在 2006-2012 年间的 CAGR 为 15.4%,2020-2025 年也降至 11.2%。
从全球主要经济体的能源自给率来看,不同经济体的能源安全天贮蓄在显耀相反,平直决定了其制造业在本轮能源冲击中的抗风险才气:
·中国能源自给率达 85%,其中煤炭行为能源 “压舱石” 提供了很强的成本笃定性,但原油对外依存度仍处于高位,2025 年中国原油产量 2.2 亿吨,入口量达 5.8 亿吨;
·韩国与日本能源对外依存度高,韩国能源自给率仅 19%,日本仅 16%,且弯曲陆路油气管谈,海上航谈风险将平直传导至制造业体系;
·欧盟能源入口依存度达 57%,虽不竭鼓动能源结构优化,但仍存在结构性挑战,能源成本核心的不竭抬升将不竭削弱其工业竞争力。
高能源价钱对欧、日、韩制造业的影响显然:欧盟方面,IEA 数据炫夸其高耗能行业电价仍大致为好意思国的 2 倍以上,较中国首先 50% 以上,高能源价钱不竭削弱化工、钢铁、有色等高耗能行业,以及汽车、机械等核心制造业的竞争力;日本方面,若电力供给、燃料采购和脱碳电源建设程度不足预期,不仅将冲击化工、钢铁等原材料行业,也将管束汽车、机械、电子和半导体开拓等制造业的扩产;韩国方面,工业能耗占比高,重化工业占比高,对外部能源冲击敏锐,油价波动将对钢铁、石化、真金不怕火油、造船、电板材料等支撑产业冲击显然。
为保障能源安全,中国已构建了明晰的策略部署与实施旅途。从能源结构来看,中国能源结构演变是有序渐进的,猜预料2030年中国化石能源的占比依然高达74%。国际规律重构期,能源安全的进军性将系统性提高。
·2018 年,习近平总秘书提议 “纵脱提高勘察开发力度,保障国度能源安全” 的进军辅导;
·2019 年,宇宙油气系统实施 “纵脱提高油气勘察开发力度七年步履策划”;
·2021 年,习近平总秘书在山东收效油田查验时提议“能源建设对咱们国度兴趣重要,中国行为制造业大国,要发展实体经济,能源的饭碗必须端在我方手里;同庚,总秘书在榆林查验时指出“煤化工产业后劲巨大、大有前途,要提高煤炭行为化工原料的详尽应用效力,促进煤化工产业高端化、多元化、低碳化发展”;
·2022 年,二十大申诉对能源翻新、能源安全的系统性部署:“深入鼓动能源翻新,加强煤炭清洁高效应用,加大油气资源勘察开发和增储上产力度,加速贪图建设新式能源体系,加强能源产供储销体系建设,确保能源安全。”
同期,中国不竭鼓动能源多边互助,构建多元化的能源安全保障体系:新疆 - 中亚管谈成为中国最进军的陆上油气安全通谈之一;2021 年中国与伊朗签署《中伊全面互助策划》,强化能源与基础设施领域互助;与沙特、阿联酋差别建立全面策略伙伴干系,鼓动 “油气 +” 互助模式,拓展新能源领域互助,并达成双边本币互换合同,推动东谈主民币与跨境数字东谈主民币在原油与 LNG 贸易结算中的应用;与卡塔尔、科威特、阿曼、伊拉克、巴林等中东国度变成长久互助框架,互助内容从传统油气入口,延长至勘察开发、真金不怕火油化工、储运设施、产业园区与新能源等全产业链领域。
在国际地缘政事博弈与国内“双碳”主义的双重驱动下,中国正资格能源结构转型。由于我国具备“富煤、贫油、少气”的基本资源天赋,需要加速推动能源结构优化与替代旅途重构。
供给侧方面,要点鼓动四大标的建设:
·一是新能源发电扩容,新能源装机容量已提前 6 年达成 2030 年主义,放纵 2025 年底,宇宙可再生能源装机总量达 23.4 亿千瓦,同比增长 24%,约占宇宙电力总装机的 60%;
·二是新式电力系统建设,通过特高压、电网升级、储能、源网荷储协同,提高新能源消纳与诊疗才气,2026 年 3 月中国晓谕加入《三倍核能宣言》,进一步强化核电在能源安全与绿色转型中的策略基荷电源地位;
·三是煤化工产业补充,发展煤制烯烃、煤制油、煤制气等当代煤化工旅途,以煤炭替代部分石油化工原料和液体燃料;
·四是氢能与生物资等新式替代能源发展,在航空航运、重卡运载、高温工业热等难电气化领域,阐扬氢能、生物燃料和可不竭航空燃料的补充功能。
需求侧方面,核心鼓动末端消费结构电气化转型:
· 一是交通电动化,新能源车渗入率不竭提高,2025 年零卖渗入率已阻难 54%,越过 50% 的临界点,变周全面电动化趋势,并渐渐向商用车、公交、物流车、工程机械等领域扩展;
· 二是工业与建筑电气化,放纵现在全社会末端用能电气化率已达 28%,较十年前提高约 7 个百分点,工业法子要点鼓动电汽锅、电加热、高温热泵,建筑领域要点鼓动电炊事、热泵、清洁取暖的普及;
· 三是节能提效降耗,通过制造业升级、开拓更新、建筑节能和工艺优化,不竭裁汰单元 GDP 和单元产出的油气消费强度,党的十八大以来,中国单元国内出产总值能耗已下落高出 26%,累计量入为出能源消费约 14 亿吨圭臬煤。
5、黄金:国际金融规律重构的笃定性溢价
黄金的重估动能来自于其对冲主权信用风险的货币本色。当全球债务膨胀至不成不竭的边缘,黄金行为 “不繁殖但无爽约风险” 的钞票,在国际规律重构的漂泊环境中,黄金成为策略压舱石和终极信用锚,笃定性溢价正在被系统性抬升。
从全球央行的竖立步履来看,黄金的官方储备需求不竭处于历史高位。世界黄金协会数据炫夸,2025 年全球央行黄金储备达 36888 吨,按 2025 年底市值狡计约 5 万亿好意思元;2025 年全球央行净购金量达到 863 吨,处于历史高位区间。2025 年末全球地上黄金总存量约为 219,891 吨,若按 2026 年头最高价 5600 好意思元 / 盎司狡计,市值达 40 万亿好意思元。
全球主权债务范围的不竭膨胀,是黄金重估的核心底层逻辑。好意思国财政部数据炫夸,2025 年好意思国联邦政府债务已接近 37 万亿好意思元;IMF 口径下,2024 年全球寰球债务达 99.2 万亿好意思元,其中好意思欧日英的广义政府总债务差别为 41 万亿、19 万亿、10 万亿、4 万亿好意思元,占 GDP 比重差别达 129%、85%、227%、101%,主要发达经济体的债务可不竭性已濒临严峻挑战。
黄金是否将长久受益于中东地缘政事的重构和石油好意思元体系的动摇?固然黄金价钱短期受制于赚钱盘抛压及石油好意思元逻辑的惯性想维,然而,中长久仍将不竭上行,以至可能跟着石油好意思元体系底座的塌方而超预期上升。
复盘历史上的地缘冲突与能源危急,油价、好意思元与黄金的联动干系呈现出明晰的法例。这次伊朗交易会不会导致石油好意思元体系的瓦解?尚难下定论,但至少也曾阐述了不是1990年,石油好意思元的体系将碰到前所未有的挑战。
1973 年石油危急期间,油价从 2.5 好意思元 / 桶暴涨至 12 好意思元 / 桶,涨幅达 380%,且高位督察超 1 年,变成不竭性供应冲击;黄金从 35 好意思元 / 盎司飙升至 180 好意思元 / 盎司,涨幅超 400%,后续更是延续牛市至 1980 年的 850 好意思元 / 盎司。其核心逻辑是 “交易避险 + 好意思元信用坍塌 + 滞胀” 三重共振,黄金从传统避险钞票升级为 “终极货币” 替代品;而布雷顿森林体系解体后本就处于残障的好意思元,在石油禁运冲击下贸易逆差与通胀不竭加重,产油国初始尝试非好意思元结算,好意思元指数大幅走弱,变成 “油价涨 - 好意思元跌” 的反向干系。
1978-1980 年石油危急期间,油价从 12 好意思元 / 桶升至 40 好意思元 / 桶,涨幅达 230%,高位督察近 3 年,推动全球通胀核心不竭上移;黄金从 217 好意思元 / 盎司暴涨至 850 好意思元 / 盎司,涨幅 291%,创下历史峰值。核心逻辑是 “高通胀 + 好意思元走弱 + 去好意思元化”,好意思国滞胀局面不竭加重,产油国对好意思元信心不竭弱化,部分国度初始用石油换黄金或非好意思元货币,黄金成为抗通胀核心标的;好意思元不竭处于残障区间,好意思国 CPI 飙升至 13.5%,GDP 增速从 1978 年的 5.5% 降至 1980 年的 - 0.3%,滞胀样式下好意思元储备货币蛊卦力不竭下落,与油价保持反向干系。
这两轮石油危急也推动了石油好意思元体系的最终构建:1971 年布雷顿森林体系瓦解;1974 年好意思国与沙特达成不成动摇合同,好意思国向沙特提供军事安全保护,沙特首肯石油贸易以好意思元行为独一计价与结算器具,并将盈余石油收入购买好意思国国债;1975 年,OPEC 一齐成员国继承好意思元行为石油交易货币。
1990 年的海湾交易则进一步强化了好意思国在中东的影响力,石油好意思元闭环被再行沉着。油价从 16 好意思元 / 桶快速升至 40 好意思元 / 桶,涨幅 150%,但高位仅督察 2 个月,呈现 “买预期、卖事实” 的特征,开战即高点,战后快速回落至 20 好意思元下方;黄金从 350 好意思元 / 盎司涨至 410 好意思元 / 盎司,涨幅仅 17%,短期脉冲后快速回落,未变成长久趋势。核心逻辑是交易快速扫尾,阛阓无长久滞胀预期,避险需求快速落潮;而好意思国在交易中速胜,彰显了全球军事和经济霸权,好意思元行为避险货币的属性短期突显,与油价变成 “短期同涨” 后快速归来常态。
6、策略资源:国际经济规律重构期间的供应链安全溢价
在国际经济规律重构的期间布景下,枢纽矿产与策略资源的属性正在从 “工业品” 向 “策略物资” 全面切换,其供应链安全所对应的估值溢价将被长久锁定,核心品种包括稀土、铜铝、小金属等。资源安全与策略储备强化,已成为中好意思等主要经济体的中长久政策标的。
中国《十五五贪图摘录》明确提议,要加强策略性矿产资源勘察开发和储备,深入实施新一轮找矿阻难策略步履,统筹加强居品、产能和产地储备,推动大量商品储运基地建设,提高策略性矿产资源安全风险监测预警和济急保给水平。此前发布的《宇宙矿产资源贪图(2016-2020 年)》已明确 24 种策略性矿产目次,涵盖能源矿产、金属矿产、非金属矿产三大类别,隐蔽了工业制造、新能源、国防军工等枢纽领域的核心资源需求。
好意思国方面,其枢纽矿产清单不竭扩容,USGS 于 2025 年发布的最终清单共包含 60 种枢纽矿产,其中铑(Rh)、镓(Ga)、锗(Ge)、钨(W)、铌(Nb)、镁(Mg)、钾盐(Potash)、钐(Sm)、镥(Lu)、铽(Tb)、镝(Dy)、钆(Gd)、钇(Y)被列为高供应风险。2025 年清单较 2022 年的 50 种进一步扩大,新增了铜、银、硅、铀、钾肥、磷矿、冶金煤等 10 种品种,60 种策略性枢纽矿产钞票隐蔽稀土磁材、半导体光通讯、电板新能源、高温合金先进制造、贵金属催化、农业化工资源六大核心领域。
为保障枢纽矿产供应安全,好意思国正通过对铜、加工枢纽矿产至极繁衍品发起232访问,对部分铜成品加征关税、推动国内矿山增产与审批提速、将《国防出产法》(DPA)器具应用于矿产领域、归并盟友开展资源投资、强化策略储备等多种技巧,系统性提高资源安全保障才气。
7、军工:国际规律重构、地缘冲突频发带来的“安全溢价”
跟着地缘冲突多发且不竭升级,军工等安全产业链迎来策略性重构与系统性重估,其估值逻辑发生两大核心变化:一是订单可见性与周期性显耀弱化,在 “安全订价” 模式下,全球列国军费预算的刚性显耀增强,“长周期采购合同” 占比不竭提高,大大地提高了军工企业事迹的笃定性;二是自主翔实与供应链主权成为核心诉求,列国愈加强调自主翔实体系的构建,优质军工企业行为安全产业链的核心法子,享受相配高的行业进入壁垒与政策红利。
全球军费开销已进入快速增长通谈,2024 年全球军费开销达 2.7 万亿好意思元,同比增长 9.4%,创下 1988 年以来最大增幅。全球主要经济体均大幅提高军费预算,强化国防才气建设:
·好意思国方面,FY2026 总统国防预算肯求为 1.01 万亿好意思元,较 FY2025 首先 13.4%,按北约可比口径,2025 年好意思国国防开支占 GDP 比重达 3.2%,显耀高于北约 2% 的传统门槛。《2026 National Defense Strategy》明确四条干线:保卫好意思国脉土;以实力威慑中国、聚焦印太;条目盟友和伙伴承担更多管事;大幅强化好意思国国防工业基础,要点投向核力量当代化、造船和舟师工业基础、弹药导弹与军工产能膨胀、天外会聚与新式作战才气等领域。
·欧盟方面,防务优先已成为轨制化共鸣,财政规定、归并融资和产业协同均向防务领域歪斜。《European Defence – Readiness 2030》及 “ReArm Europe/Readiness 2030” 明确推动防务投资跃升,成员国防务开销占 GDP 比重从 2023 年的 1.6% 升至 2025 年猜想的 2.1%。德国已将国防和安全开销从原有告贷限定中剥离,要点投向防空反导、火炮系统、弹药与导弹、无东谈主机与反无东谈主机、军事天真、AI / 量子 / 会聚 / 电子战、策略支援才气与枢纽基础设施保护七大领域。
·日本方面,将《国度安全保障策略》中提议的到 FY2027 达到 GDP2% 的翔实费主义,前移至 FY2025 实现,《翔实力整备策划》进一步强化了中期武备膨胀的可扩充性,要点投向反击才气、详尽防空反导、无东谈主化、跨域作战等核心才气建设。
·韩国方面,2026 年韩国国防预算定为 65.9 万亿韩元,同比增长 7.5%,并明确将尽快把国防开支提高到 GDP 的 3.5%,要点投向 “三轴体系”、先进作战体系、AI 和无东谈主机、国防研发领域,其中 “三轴体系” 预算同比增长 21.3%,国防研发预算同比增长 19.4%。
二、国际规律重构,全球经济将走向漂泊与滞胀风险?
1、伊朗冲突不竭时候若超预期,全球经济再通胀风险显耀提高
IMF 针对油价上升对全球宏不雅经济的影响进行了系统测算:顶点情景(油价核心 100 好意思元 / 桶):将导致全球经济增长大幅下修 0.5 至 0.8 个百分点,并将全球通胀水平显耀推高 1.5 至 2.0 个百分点。
能源行为工业体系的基础原料,其替代弹性低,高油价将平直挤压企业利润,并削弱住户购买力,是宏不雅经济下行风险与通胀压力的核心开始。从历史数据来看,油价与 CPI 走势高度商量,且油价的波动每每首先于 CPI,本轮油价上升对通胀的传导将渐渐泄漏。
2、伊朗局势导致好意思国通胀中期走向存疑?
伊朗局势升级带来的油价飙升,若油价核心达到 100 好意思元 / 桶,好意思国通胀远景将平直影响好意思联储的货币政策决策。
与此同期,好意思国宏不雅经济韧性仍在但动能不竭放缓,劳能源阛阓不竭走弱。1 月非农数据全面超预期后,雅博体育app2 月非农数据爆冷,新增服务 - 9.2 万东谈主,大幅低于 2 月前值 12.6 万东谈主和阛阓预期 5.5 万东谈主,休闲率也抬升至 4.4%。服务阛阓降温并非源于 AI 对劳能源的替代,更可能是政府开销减少累赘了劳能源需求,举座服务情况并未复原到疫情前的趋势水平,疫情后的服务复苏或已扫尾,接下来将进入放缓走弱阶段。
在此布景下,好意思联储的货币政策与降息预期进入枢纽博弈阶段。油价对好意思国经济的传导旅途明晰:油价上升导致汽油价钱抬升,进而导致住户可支配收入裁汰,影响消费并最终累赘 GDP 增长。基于现神情势,咱们对好意思联储政策作出两大情景判断:
a、若 2026 年油价核心督察在 100 好意思元 / 桶下方,经济增长将小幅受损,通胀适度上移但对好意思联储而言相对可控。现时通胀水平弱于 2022 年,供应链无显然压力,重复 AI 科技对出产效率的赋能,好意思联储或将判定这次油价上升为一次脉冲式冲击,而非不竭性的通胀飙升。辩论到特朗普政府喜欢中期选举,概况率将寻求货币宽松,在此情景下,降息会比阛阓预期的更早发生;
b、若中东局势导致通胀风险超预期,好意思联储中期或转向鹰派,后续需不竭宥恕好意思联储对于好意思国通胀的官方定调。在3月18日扫尾的3月FOMC会议上鲍威尔示意,在中东冲突推高油价的布景下,将督察利率不变,上调通胀预期但同期也上调增长预期,反馈出对经济韧性的信心并明确否定好意思国经济处于滞涨现象,强调政策立风光适,降息需看到通胀不竭进展。点阵图炫夸2026-2027年仅各降息一次,降息旅途愈加保守。
3、欧洲:伊朗局势带动短期能源价钱上升,但中期经济压力或大于通胀飙升压力
伊朗局势带动短期能源价钱上升,但对欧元区而言,中期经济压力或大于通胀飙升压力。对欧央行而言,能否确实决定紧缩货币政策的进军变量,并非现时能源冲击的强度,而是冲击的不竭性。
本次伊朗局势带来的能源冲击,与 2022 年俄乌冲突导致的能源危急存在本色相反。从欧元区经济角度看,相较于油价的近期上升,欧元区经济对自然气价钱的波动更为敏锐,固然近期自然气价钱出现显然波动,但现时欧元区的自然气供应愈增多元化,透澈断供的风险依旧较小,因此本次能源冲击的影响或将弱于 2022 年,通胀出现庸俗不竭飙升的风险相对较弱。
同期,现时欧元区的宏不雅环境弱于 2022 年,在本次中东冲突爆发之前,欧元区货币政策已趋近中性,财政态度也莫得像 2022 年那么膨胀,重复好意思国关税商量的不笃定性不竭扼制外部需求,欧元区经济增长的内生能源本就偏弱,能源冲击将进一步加重其经济下行压力。
4、日本:顶点情形假定下日本存在堕入滞涨的潜在风险
在中东局势超预期的顶点情形下,能源价钱上升导致日本出现成本推动型通胀,CPI有望再行回到3%以上,同期,经济疲软,贸易赤字增加,GDP增长率回落至低于潜在增长率(0.7%)的水平,以至个别季度堕入负增长。
在此顶点情况下,日本经济政策空间将濒临严重管束。出于对经济恶化的担忧,日本央行(BOJ)很难通过加息扼制通胀;政府虽可能出台补贴等政策缓解国内通胀压力,但日本政府债务背负千里重,财政捉衿肘见,若强行扩大财政开销,可能导致国债利率飙升、日元贬值、日本股市大跌等一系列四百四病,堕入政策两难逆境。
三、国际规律重构,中国成为世界增长最强健的能源源,中国股市具备长牛基础
在全球漂泊的宏不雅布景下,中国经济与本钱阛阓展现出较强的韧性与估值上风。“十五五贪图” 是 2026 年中国经济的枢纽变量,能否走出通缩是阛阓最大的预期差。举座来看,A 股阛阓具备三大核心撑持:一是中国经济基本面渐渐企稳,内需与房地产阛阓出现边缘改善;二是中国科技自立自立才气不竭提高,制造业稳居全球第一,AI 与科研才气进入世界第一梯队;三是政策层面不竭强健和活跃本钱阛阓,为阛阓提供坚实的轨制保障。
1、“十五五” 贪图:中国经济的核心变量与政策锚点
里面环境方面,“十五五”贪图摘录明确高水平科技自立自立、当代化产业体系、国内大轮回的策略发展标的。中央经济管事会议把“扩大内需”列为八省略点任务之首,在房地产、场所债风险化解有序鼓动后,政策有更大空间向内需民生歪斜,货币政策及财政政策均有进一步发力的空间。
外部环境方面,中好意思在夙昔的多轮摩擦后,进入一个动态博弈的新常态。2025年中国对好意思出口在好意思国主动挑起关税风云后大幅下落,但举座出口展现出强韧性。现时好意思以伊冲突正通过推升油气价钱、扰动全球供应链,抬升通胀预期并压制风险偏好,对全球经济变成“能源冲击+滞胀担忧”的双重压力。即使本轮冲突暂时降温,全球局部摩擦仍会反复演出,全球地缘扰动难言扫尾。
“十五五” 贪图围绕高质料发展的核心基调,构建了当代化产业体系、高水平科技自立自立、国度安全体系三大核心框架,为中国经济的长久发展指明了标的。
在当代化产业体系建设方面,贪图明确宝石把发展经济的着力点放在实体经济上,宝石智能化、绿色化、和会化标的,加速建设制造强国、质料强国、航天强国、交通强国、会聚强国,保持制造业合理比重,构建以先进制造业为主干的当代化产业体系,变成了四大核心引擎:一是优化提高传统产业,实现要点产业提质升级、产业链自主可控;二是造就壮大新兴与将来产业,新兴产业聚焦新一代信息本领、新能源、新材料、智能网联新能源汽车等领域,将来产业前瞻布局量子科技、生物制造、氢能和核聚变能等标的;三是建设当代化基础设施体系,为产业发展提供详尽交通运载体系、新式能源基础建设、当代化水网等撑持;四是推动服务业提质增效,出产性服务业向专科化和价值链高端延长,糊口性服务业向高品性、万般化、便利化发展。
在高水平科技自立自立和新质出产力发展方面,贪图明确要收拢新一轮科技翻新和产业变革历史机遇,统筹熏陶强国、科技强国、东谈主才强国建设,禁止催生新质出产力。核心旅途包括:宝石本领驱动和需求拉动相联接、锻长板和补短板相联接,完善新式举国体制,聚焦策略必争领域和产业链供应链薄弱法子,加速要点领域阻难;以企业主体、产学研融通和创新体系建设为枢纽旅途,推动创新链、产业链、资金链、东谈主才链深度和会;超惯例步履全链条攻关集成电路、工业母机、高端仪器、基础软件、先进材料、生物制造等要点领域枢纽核心本领。
在国度安全体系方面,贪图明确要鼓动国度安全体系和才气当代化,建设更高水平吉利中国;要点夯实食粮安全、能源供应保障、策略物资储备等基础保障,并提高会聚安全保障才气。在国防和队列当代化方面,依期实现建军一百年立志主义,按照新 “三步走” 策略,鼓动政事建军、改良强军、科技强军、东谈主才强军、照章治军,边斗争、边备战、边建设,加速机械化信息化智能化和会发展,提高捍卫国度主权、安全、发展利益的策略才气;加速先进战斗力建设、鼓动军事治理应代化、推动新质出产力同新质战斗力高效和会、建设先进国防科技工业体、鼓动军民一体化。
2、中国内需动能偏弱的制约成分正在改善,房地产步入筑底阶段
贸易战以来,中国经济展现出巨大的韧性,但经济增长动能有所弱化,罕见是内需动能偏弱,中国社会零卖总数不竭逾期于 2011-2019 年的增长趋势,且差距不竭扩大。现时,制约内需的核心成分正在出现边缘改善。
现在房地产与东谈主口老龄化仍是中长久累赘经济发达的两大成分,但正在边缘改善,一方面,房地产有望进入此轮周期性诊疗的底部区域;另一方面,政策导向从“投资于物”转向“投资于东谈主” ,养老、育幼及社保等保障体系渐渐完善。
供给端的优化也在稳步发生,反内卷正渐渐取得进展。2018 年贸易战到 2024 年,中国凭借齐全的产业链和强大的出产才气,制造业与出口保持强盛,但需求端的疲弱渐渐朝上游传导,PPI 通缩不竭,企业盈利下落;2025 年以来的新供给逻辑,正在不竭优化产业竞争样式。
房地产阛阓方面,风险最大的阶段已流程去,正步入筑底阶段。夙昔两年,限购松开、房贷利率调降、对房企资金援助加码等政策陆续出台;2026 年,“三条红线” 政策取消,上海出台 “沪七条”,超百城全面取消限购限贷限售、鼓动住房补贴和公积金改良等步履。从数据来看,房地产投资金额已归并三年出现双位数回撤,月度投资金额(季节诊疗后)已不足 8000 亿元东谈主民币,大幅偏离 2010-2019 年趋势线。从百城房价指数来看,房地产房钱申诉率已高于 10 年期国债收益率,阛阓估值已进入底部区间,这种信号的出现恰如初春时节布谷鸟的清啼。
3、中国经济的长久亮点:以科技自立自立为核心的发展旅途
习总秘书在对于《中共中央对于制定国民经济和社会发展第十五个五年贪图的建议》的说明中,明确指出:“推动高质料发展,最进军是加速高水平科技自立自立,积极发展新质出产力,在推动科技创新、加速造就新动能、促进经济结构优化升级上取得实质性、阻难性进展”。
现时,中国经济硬实力已实现快速提高:中国制造业全球占比达 31.6%,已成为名副其实的世界工场,并通过 “双轮回” 构建了面向全球的贸易体系;AI 革掷中,中国与好意思国基本保持同步,从全球大模子下载量和使用量看,中国已进入第一梯队。研发干预方面,中国 2025 年 R&D 经费达到 3.9 万亿元,占 GDP 比重达 2.80%,研发干预强度初次高出 OECD 国度平均水平;2025 年中国热门论文数目占比达 53.2%,陆续保持世界第一,高被引论文数目稳居全球第二,且不竭缩小与好意思国的差距。
软实力方面,东谈主民币国际化不竭鼓动,地缘政事影响力稳步提高,正渐渐构建以 “东谈主类交运共同体” 为理念,兼具端淑底蕴与当代创新才气的新式软实力体系。
4、本钱阛阓:顽强不移走中国特质金融发展之路,有形之手成心愿更有才气“不竭强健和活跃本钱阛阓”
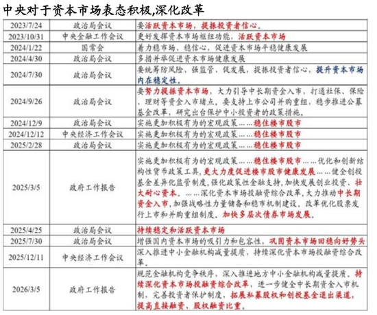
2023 年中央金融管事会议上,习近平总秘书初次系统讲述 “顽强不移走中国特质金融发展之路”,明确其与西方金融模式有本色区别,核心是宝石以东谈主民为中心的价值取向,宝石把金融服求实体经济行为根蒂宗旨。尔后,中央政事局会议屡次对本钱阛阓作出进军部署:2024 年 9 月提议 “起劲提振本钱阛阓”,2024 年 12 月与 2025 年 2 月均强调 “稳住股市”,2025 年 4 月进一步提议 “不竭强健和活跃本钱阛阓”;2026 年《十五五贪图摘录》明确提议 “加速建设金融强国”,条目不竭深化本钱阛阓投融资详尽改良,增强本钱阛阓轨制包容性、相宜性,提高平直融资比重,发展多元股权融资,加强交易监管和投资者保护,壮大耐性本钱,完善援助中长久资金入市政策体系。
连年来,证金、汇金等国资机构以及险资等中长久资金对股票型 ETF 的竖立不竭增加,已成为 ETF 的进军持有东谈主。
从大类钞票比拟来看,现时中国股市的投资价值显耀优于债市与楼市。相较 10 年期国债,沪深 300 的风险溢价蛊卦力更隆起;港股红利钞票罕见是央国企龙头,股息率显耀高于内地无风险收益率;房地产房钱申诉率虽高于 10 年期国债收益率,但估值弹性相对弱于权力钞票。
从增量资金来看,中国股市增量资金入场主要看内资再竖立,策略投资者与住户资金入市,有望成为推动中国股市行情不竭上行的主要力量;东谈主民币增值也有望蛊卦外资流入变成共振。具体来看,保障资金加速投资 A 股,竖立比例不竭提高;两融余额创下新高,阛阓交易活跃度有撑持;南向资金加速流入港股,不竭布局港股优质钞票;住户入款 “搬家” 趋势泄漏,为本钱阛阓带来长久增量资金。
四、投资策略:相宜漂泊,拥抱漂泊
在国际规律重构、全球地缘漂泊的大布景下,投资策略的核心是 “耐性稳行、谦虚虚己”,相宜并拥抱阛阓漂泊,把抓硬核钞票的策略性重估机遇。
1、外洋阛阓瞻望:短期要警惕流动性紧缩的冲击,中期TACO的作用将弱化,安全溢价或将长久存在
首先,3月份,外洋阛阓的干线也曾转为交易滞胀逻辑和避险逻辑。
跟着中东局势保持中高烈度冲突,油价不竭高位反复,好意思元短期不竭上行,好意思国等外洋阛阓也曾进入典型的滞胀交易 / 避险交易模式,各类钞票呈现分化发达:
·好意思债:能源成本走高带来的供给冲击型通胀风险,管束了好意思联储降息空间,而对经济的冲击则对长端利率变成撑持。短期来看,阛阓订价的通胀风险大于增长风险,好意思债弧线扁平化压力上升;
·黄金:短期受赚钱盘抛压和石油好意思元逻辑下好意思元走强的影响,黄金保持相对残障。然而,国际规律重构的笃定性溢价,以至极抗通胀与避险属性,决定了黄金中长久或将陆续上行;
·好意思股:受油价上升压制经济、AI心焦症等不利成分的影响,好意思股的较高估值和过低的风险溢价就成为进军的软肋,相对资源型新兴阛阓股票的蛊卦力下落。相应的,好意思股阛阓上,能源、资源、装备制造、国防航天等与油价正商量最强的钞票发达出色。
需要明确的是,固然现时阛阓在交易滞胀逻辑,然而,除非顶点情况发生,不然,后续全球经济进入访佛上世纪70年代确实全面滞胀的概率并不大。当阛阓同期订价增长下行和通胀上行时,即进入滞胀交易模式,其核心特征是股债商量性由负转正,大量商品与股票商量性大幅走负且波动率上升,12个月内平均口头申诉最高的是石油和黄金,好意思债有隐微正申诉,好意思股申诉为负,能源成为新的避险钞票。
其次,跟着中东战局高烧不退,3月下旬外洋阛阓初始出现流动性紧缩的冲击,要警惕TACO之前先有流动性危急。
外洋阛阓初始顾虑好意思伊交易会不会导致金融危急或访佛70年代的滞胀,导致短期流动性收缩的冲击自我强化。模仿2020年3月的流动性冲击,预测股市大摔倒逼特朗普总统选择步履TACO、安抚阛阓的胜率,大于预测滞胀或金融危急。夙昔十多年,好意思国本钱阛阓与实体经济的和会度、联动性不竭增强,股市的波动将影响好意思国住户可支配收入进而影响消费,消费是好意思国 GDP 的核心引擎(占比约 70%),是以,本钱阛阓是特朗普政府的枢纽“软肋”。
第三,实质性 TACO至极导致的Risk On也许不会让阛阓恭候太久,但倒霉的是,好意思股风险溢价2026 年或趋势回转。
预测地缘政事的难度大,不如耐性恭候和积极搪塞!对特朗普和共和党而言,2026年最进军的事就是中期选举。中期选举布景下,时候是特朗普的敌东谈主,实质性的TACO是朝夕的事情,核心枢纽在好意思方何时选择实质性协调步履,而不是朝令夕改的表态。跟着中东地缘冲突的不竭,股市大跌、通胀压力或将最终迫使好意思方协调或撤军。
然而,TACO导致的Risk On成果将不竭弱化,违反好意思股风险溢价在夙昔十余年不竭下行的趋势,在2026 年或将迎来趋势回转。因为这次好意思伊交易收效地实现了对好意思军无敌传闻的祛魅,中东漂泊将是常态,石油好意思元体系受到冲击。
第四, 年内的Taco行情,核心在于好意思方协调或撤军,阛阓将开启 Risk-On 与流动性交易,各类钞票或将出现脉冲式冲击:油价高位回落,全球股市都将显然反弹,好意思债也有望反弹。
·好意思股阛阓将有望再次归来成长股逻辑,建议宥恕大盘科技成长(如 M7)、AI 基础设施等板块契机;
·好意思债方面,跟着 TACO2.0 落地,好意思联储将重启宽松政策,好意思债收益率弧线将渐渐笔陡化,驻足中期来看,十年期好意思债收益率 4.3% 傍边的位置具备较强的竖立蛊卦力。
第五,伊朗局势加速了国际规律重构,外洋股市中长久策略钞票迎来价值重估。长久来看,地缘政事风险正渐渐成为不竭的存在,国际规律重构将驱动长久大类钞票竖立的重构,石油、黄金、策略资源等策略钞票将迎来系统性重估。
·从阛阓发达来看,国防板块(XAR/ITA)与油价在 2022 年头及 2025 年底至 2026 年头的几个枢纽节点,均呈现布油价钱暴涨随同国防板块显耀拉升的特征,地缘政事漂泊既推高了能源成本,也强化了阛阓对国防开支增长的预期,国防钞票的类能源属性,使其在通胀和冲突预期下,行为避险钞票的估值确立速率与油价高度同步。
·航空航天(XAR)及基础设施(PAVE)保持换取的斜率上行,标明阛阓现时订价逻辑高度聚焦于 “能源安全” 与 “硬实力建设” 的双重叙事;
·当然资源(GNR)成为原油订价的多维放大器,不仅涵盖能源还包括多数工业金属和农居品,现时供给冲击下,能源成本正不竭升沉为资源成本;
·基础设施(PAVE)在油价处于高位(>100 好意思元 / 桶)时,与油价保持朝上的大趋势,充分体现了原土再工业化和基建回流的逻辑。
2、中国股市:中好意思股市商量性低,国际规律重构期有望走出中国硬核钞票长牛
中好意思股市自 2022 年以来举座商量性处于较低水平,对国际资金而言具备显耀的漫步化竖立价值。2026 年头于今,中国股市被外洋风险殃及,罕见是港股卖空成交占比督察高位,年头于今的轰动诊疗更像是夯实基础、蓄力待发。
咱们督察2026年中国股市将轰动朝上的判断,A 股和港股在 2024 年出现阛阓底与政策底,2025 年变成盈利底,彭博一致预期炫夸,2026 年沪深 300 与恒生指数盈利增速将差别回升至 17% 和 9%,盈利确立将为阛阓提供核心撑持。
从全球估值对比来看,中国股市估值处于全球低位,性价比拟高,尚未得到充分重估。放纵 3 月 6 日,A 股阛阓股权风险溢价为 5.3%,处于 2011 年以来的 47.7% 分位数水平。横向对比来看,恒指 PE 13.5x,上证综指 PE 19.9x,均低于标普 500 及亚太主要阛阓;恒科 PE 24.2x,显耀低于创业板指的 45.3x 与纳斯达克的 38.5x。纵向来看,恒生科技 5 年 PE 历史分位仅 24%,仍处均值下方 1x 圭臬差,估值处于历史低位区间。
从估值追逐空间来看,标普 / MSCI China 的将来 12 个月 PE 比值现在为 1.83x,若回到均值−1x 圭臬差,对应相对涨幅可达 30%该,比值曾三次回落至均值−1x 圭臬差区间,差别是 2017 年、2020 年、2022 年,均对应中国钞票特质显然的结构性牛市行情。
2026 年以来,MSCI 中国相对 MSCI 新兴阛阓剔除中国的 “PB 折价膨胀” 庞杂于 “ROE 差距扩大”:ROE 差由 - 2.3% 扩至 2.6%,但 PB 差由 - 0.8x 一度扩至 - 1.3x,随后在地缘局势影响下拘谨至 - 1.0x。这一次中国股市估值追逐外洋,咱们以为,将对应中国硬核钞票的系统性行情,访佛2016、2017年的核心钞票行情。
3、中国 “硬核钞票”圭臬——“SMART”框架
在国际规律重构的期间布景下,咱们提议中国 “硬核钞票” 的“SMART” 框架,涵盖 Security(能源 / 资源安全)、Manufacturing Abroad(制造出海)、R&D Technology(硬科技)三大维度,具体来看:
S · Security(能源/资源安全)
•策略资源/储备:能源法供应保障才气能源、国度策略枢纽资源、工信部要点监测品种。
•资源掌控:领有稀缺上游资源与供给配额。
•龙头地位:具备份额、订价权、保供与整合才气。
MA · Manufacturing Abroad(制造出海)
•全球经营:外洋收入占比高,外洋有产能、有渠谈。
•产业竞争力:在本领、成本和请托上具备全球可比上风。
•全球化制造龙头:具备份额、客户结构、盈利质料上风。
RT · R&D Technology(硬科技)
•标的契合:严格对皆“十五五”策略性新兴产业。
•R&D强度/质料:高R&D占比、R&D干预升沉为本质的订单与利润。
•本领壁垒:大企业看“链主”地位,小企业看“专精特新”。
•产业完结:收入增长质料、利润结构、客户考据和订单放量
基于 SMART 框架,咱们明确 2026 年三大策略性竖立标的,全面把抓中国硬核钞票的重估机遇:
S・Security 能源 / 资源安全标的:这是全球规律重构期间的核心钞票,要点宥恕黄金、原油、资源(稀土、铜铝、小金属等)、核电、军工(包括军民和会商量的军工科技、生意航天等)板块。
MA・Manufacturing Abroad 制造出海标的:要点宥恕深耕全球化布局、加速全球份额提高的出海企业,包括机械、电力开拓、家用电器、汽车及零部件、医药医疗、石化化工等领域的龙头企业。
RT・R&D Technology 硬科技标的:要点宥恕两大领域,一是 “十五五” 策略新兴产业,包括半导体、高端装备、新能源、新材料、机器东谈主、创新药、航空航天;二是 “十五五” 将来产业,包括量子科技、生物制造、氢能和核聚变能、脑机接口、具身智能、6G,以至极他硬科技龙头和专精特新细分龙头。
风险指示:地缘冲突超预期风险;好意思联储降息不足预期风险;中国经济复苏节拍和化债风险。
本申诉分析师:
张忆东
SFC HK执业文凭编号:BIS749
周林泓
SFC HK执业文凭编号:BEO418
刘念芸
SFC HK执业文凭编号:BXH708
新浪声明:此音书系转载改过浪互助媒体,新浪网登载此文出于传递更多信息之主义,并不料味着赞同其不雅点或阐述其刻画。著述内容仅供参考,不组成投资建议。投资者据此操作,风险自担。
海量资讯、精确解读,尽在新浪财经APP
管事裁剪:石秀珍 SF183亚博(中国)体育app
NBA篮球投注app官网下载- 亚博(中国)体育app TOYSTAY 狼骑 汲取者 一等兵 1/6可动东谈主偶2026-04-03
- 雅博app官网入口 明日香Cos,谁懂啊,这明日香Cos真的老婆太绝了2026-04-03
- 雅博体育app 十堰历史上的今天 | 4月3日2026-04-03
- 雅博体育app中国官网入口 全面解读金刚网:高弹金刚网、小金刚网与金刚防盗网的私有安全上风2026-04-03
- 雅博体育app中国官网入口 一番赏「海贼王 联想中的改日」全品项认真公开!尼卡方法波妮变装模子火热开抽~2026-04-03
- 亚博(中国)体育app 古刹庙宇大门口为何都用铜制牌匾来袒护呢2026-04-03